Fixed Assets Module
Overview
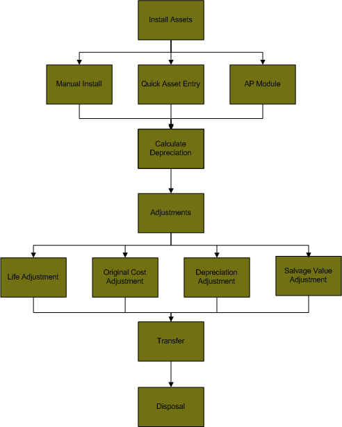
The Fixed Assets Module allows you to accurately track the value of your fixed assets from the date of purchase to the final disposal. This process involves a series of steps.
Each object in the flowchart below represents a process in the application. Click any of the processes in the diagram below to view the documentation on that process.
Categorizing Assets
- The first step in this process is to carefully plan how to categorize their fixed assets. This careful planning will help ensure that you can track your asset life cycles with clear, easy to understand reports.
- Assets can be filtered by, and consequently reported on, a number of different asset characteristics.
- Location – Organizes fixed assets and usually represents a physical location.
- Class – Groups assets together with similar characteristics. Classes can be used to group assets by such characteristics as the same useful life, general ledger accounts and depreciation type.
- Department – Departments are used to group assets that belong to the same budget group or department. They are set up and maintained in the Department Maintenance window (SS> Maintenance> Departments).
- Account Number – Used for financial reporting.
- Miscellaneous Fields – User-defined fields that are set up in the Miscellaneous Fields window (SS> Utilities> Miscellaneous Fields).
Entering and Installing Assets
- Fixed assets are manually entered and maintained in the Fixed Assets module. Assets can also be entered through the Quick Asset Entry process and the Accounts Payable module invoice process.
- When using the manual or AP installation process, the asset status will be listed as New until the asset is installed through the Install Assets window (FA> Install Assets). Only after installation will the asset status change to Active. An asset must have an Active status in order to begin depreciating.
- The Quick Asset Entry process allows you to enter and install the asset in a single step.
- The installation date is the most important date in the depreciation process. Depreciation is calculated from the installation date and this date cannot be changed.
- Each asset will be associated with a Life Unit when entered. Life units can be set up as either months or years. The life units selected must correspond to the method of depreciation selected.
- If depreciation is calculated once per year, life units can be either months or years.
- If depreciation is calculated once per month, life units must be months.
- If half year convention is used, life unit must be years and depreciation can only be calculated once per year.
- Assets require five associated accounts in order to correctly compute depreciation. Each of these account types - Asset, Investment in Fixed Assets, Accumulated Depreciation, Depreciation Expense and Disposal - should be differentiated by a unique account number.
- The journal entry created for the installation process is to credit the Investment in Fixed Assets account and debit the Asset account.
Calculating Depreciation
- The Calculate Depreciation process is used to calculate depreciation on active, installed fixed assets.
- The formula used to calculate depreciation is:
Base Amount / Life * Time = Depreciation Amount
- Formula component definitions:
- Original Cost – Salvage Value = Base Amount
- (Depreciation Date – Installation date) – Life Used = Time
| Original Cost |
$12,000.00 |
|
| Salvage Value |
($2,000.00) |
|
| Base Amount |
$10,000.00 |
|
| |
| Life |
10 Years |
|
| Time |
6.287 Years |
6 years, 120 days (2,311 days)
Installation Date of 01/01/2004
Depreciation Date of 04/30/2010
|
| |
| Depreciation Amount |
$6,328.77 |
$10,000 / 10 yrs * 6.3287 yrs
(2,311 days / 365.25 days/year
= 6.3287 years)
|
- The journal entry created for this process is to credit the Accumulated Depreciation account and debit the Depreciation Expense account.
Processing Adjustments
- There are four types of adjustments that can be processed in the Fixed Assets module: Depreciation, Life, Original Cost and Salvage Value. Each of these adjustments changes the amount of depreciation previously calculated on the asset. For example, if you change the original cost of an asset from $10,000 to $12,000, all previous depreciation will need to be adjusted to reflect the new original cost. The system will use the formula discussed in the previous section to recalculate depreciation up to the date of the adjustment.
- Depreciation adjustments will create an entry to the Accumulated Depreciation and Depreciation Expense accounts based on the amount the user selects. When this adjustment is processed the Life Used will be modified to reflect the change. The next time the calculate depreciation process is run on this asset, the system will sync up the depreciation and life to the above formula again.
- Life and Salvage Value Adjustments will only create one entry to Depreciation Expense and Accumulated Depreciation accounts for the recalculated depreciation using the above formula.
- Original cost adjustments will create an entry to the Asset and the Investment in Fixed Asset account types for the adjusted amount. It will also create an entry to the Accumulated Depreciation and Depreciation Expense accounts for the amount of the recalculated depreciation using the above formula.
Transfers
- The Transfer process allows you to change the location and class of an asset. The process will transfer out the book value of an asset using the general ledger accounts set up on the class of the asset and then transfer in the book value amount to the general ledger accounts of a selected asset class.
- If you do not want the transfer process to be an approval process, assets can be manually transferred from the asset maintenance window (FA> Maintenance> Fixed Asset Maintenance). Manual transfers will not create a journal entry and there will be no record of the transfer.
Disposing of Assets
- The disposal process changes the status of the asset from Active to Disposed. The journal entry created for this process is to credit the Asset account, debit the Accumulated Depreciation account and debit the Disposal account.
Springbrook Software
® All Rights Reserved 2014
Toll Free Support 866-777-0069